Views: 0 Author: Site Editor Publish Time: 2025-10-11 Origin: Site
In pipeline systems handling corrosive, high-purity, or special media, plastic needle valves have become the ideal replacement for metal valves due to their excellent corrosion resistance and cost-effectiveness. However, "plastic" is a broad term, and needle valves made from different materials have vastly different performance characteristics. The key to selection lies in understanding the medium, temperature, and pressure, and matching them with the correct valve body material.
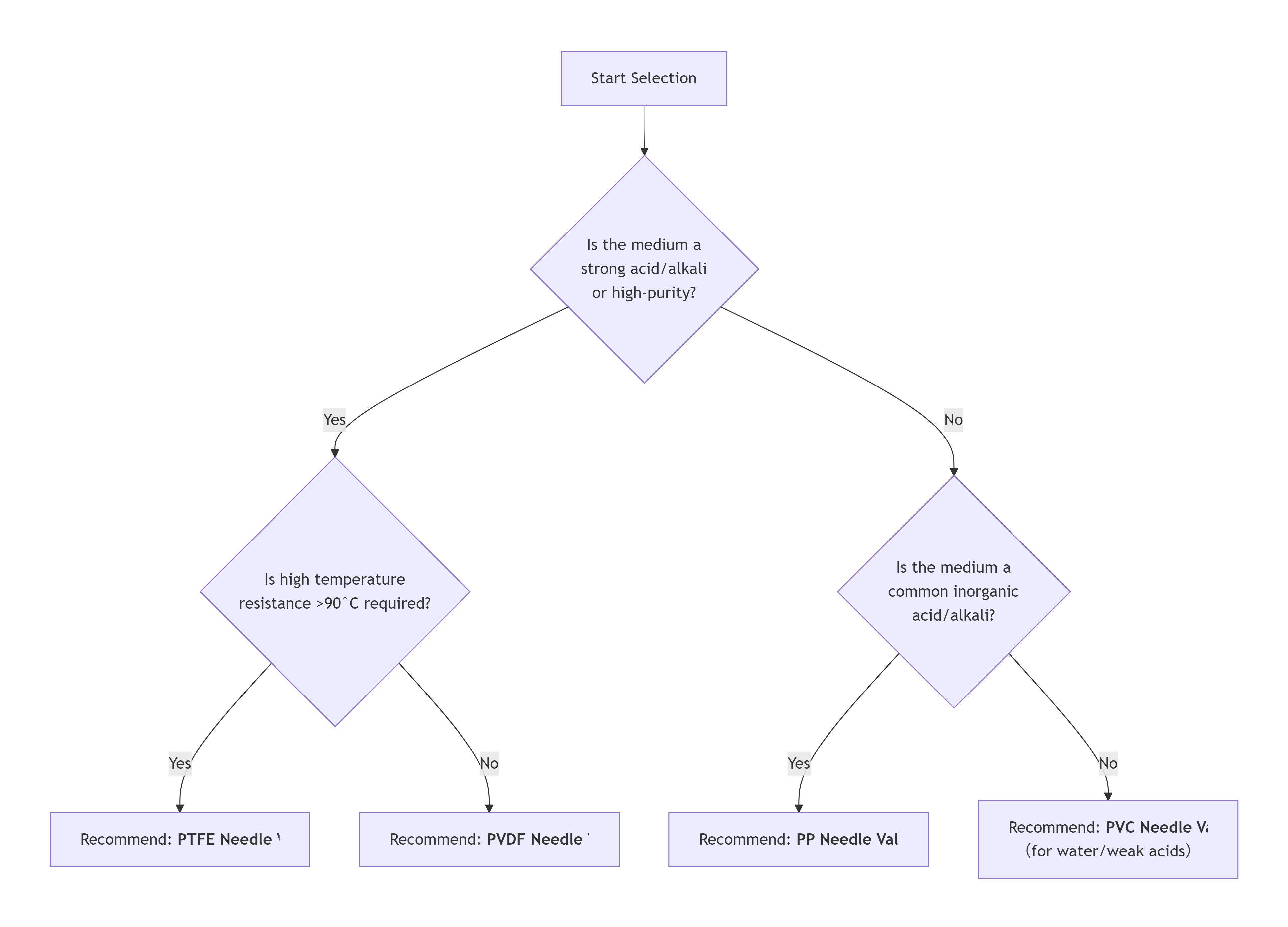
The following is a comparison of mainstream engineering plastic needle valves, where the material difference directly dictates the application.
| Valve Body Material | Core Advantages | Key Limitations | Typical Applications |
|---|---|---|---|
| PVDF (Polyvinylidene Fluoride) | King of corrosion resistance, withstands most strong acids, alkalis, and oxidizers; High mechanical strength, excellent fatigue resistance; Extremely high purity, low leachables. | Relatively high cost; Poor resistance to strong polar solvents (e.g., DMSO). | Semiconductor wet processes, ultrapure water systems, high-purity chemical transfer, environmental waste gas treatment. |
| PTFE (Polytetrafluoroethylene) | "The King of Plastics", broadest chemical resistance, withstands almost all chemicals; Extremely wide operating temperature range. | Softer mechanical properties, prone to cold flow; Expensive; Difficult to process. | Highly corrosive, high-temperature conditions (e.g., hot concentrated acids, chlorine gas), demanding laboratory environments. |
| PP (Polypropylene) | Cost-effective, low price; Good resistance to most inorganic acids and alkalis. | Poor temperature resistance (typically <80°C); Brittle at low temperatures; Poor resistance to organic solvents and oxidizing acids. | Water treatment at ambient temperatures, dilute acid/alkali dosing, electroplating, environmental engineering. |
| PVC (Polyvinyl Chloride) | Most economical option, widely used; Good acid resistance. | Poor temperature resistance (typically <60°C); Poor resistance to many organic solvents and strong oxidizers; Environmental concerns. | General water, weak acidic media at ambient T/P, agricultural irrigation, drainage systems. |
Simple Summary:
For strong corrosion & high purity: Choose PVDF.
For the strongest corrosion & high temp, regardless of cost: Choose PTFE.
For common acids/alkalis on a budget: Choose PP.
For ambient water/weak acids, lowest cost: Choose PVC.
Beyond the valve body material, the following points are also crucial for differentiating and selecting plastic needle valves:
Sealing Material: The seal material (e.g., stem tip, seat) is equally important. Common options like PTFE, PFA, FKM (Viton) must be selected based on the corrosiveness and temperature of the medium to ensure zero leakage.
Connection Type: Main types include Threaded, Flanged, and Union connections. Threaded (e.g., NPT, BSPT) is most common; Union allows for easiest installation/removal; Flanged is suitable for large diameters or higher pressures.
Flow Control Precision: All needle valves offer fine regulation, but the linearity of the flow curve and the smoothness of handwheel operation vary by brand and manufacturing quality. High-quality valves provide more precise control and a smoother feel.
For a more intuitive decision-making aid, you can follow this flowchart:
